
山东省政府近日印发《山东省能源发展“十四五”规划》。

《规划》明确,“十四五”期间,山东省将实施可再生能源倍增行动。以风电、光伏发电为重点,以生物质、地热能、海洋能等为补充,因地制宜推动可再生能源多元化、协同化发展。到2025年,可再生能源发电装机规模达到8000万千瓦以上,力争达到9000万千瓦左右。
根据《规划》,风电方面,将以海上风电为主战场,积极推进风电开发。加快发展海上风电。按照统一规划、分步实施的总体思路,坚持能建尽建原则,以渤中、半岛南、半岛北三大片区为重点,充分利用海上风电资源,打造千万千瓦级海上风电基地。推进海上风电与海洋牧场融合发展试点示范,加快启动平价海上风电项目建设,推动海上风电规模化发展。科学布局陆上风电。适度有序推进陆上风电开发建设,重点打造鲁北盐碱滩涂地千万千瓦级风光储输一体化基地。到2025年,风电装机规模达到2500万千瓦。
光伏发电方面,将坚持集散并举,大力发展光伏发电。加快发展集中式光伏。充分利用潍坊、滨州、东营等市盐碱滩涂地和济宁、泰安、菏泽、枣庄等市采煤沉陷区,重点打造鲁北盐碱滩涂地千万千瓦级风光储输一体化基地、鲁西南采煤沉陷区百万千瓦级“光伏+”基地。鼓励采用农光互补、渔光互补、盐光互补、生态治理等模式,因地制宜发展“光伏+”集中式电站。大力发展分布式光伏。开展整县(市、区)分布式光伏规模化开发试点,建成“百乡千村”低碳发展示范工程。推进工业厂房、商业楼宇、公共建筑、居民住宅等屋顶光伏建设,优先发展“自发自用”分布式光伏。到2025年,光伏发电装机规模达到5700万千瓦。
生物质能方面,将坚持因地制宜,统筹推进生物质能、地热能、海洋能等清洁能源多元化发展。结合县域经济发展和新型城镇化建设,科学布局生活垃圾焚烧发电项目。有序推进生物质热电联产项目建设,鼓励现有农林生物质直燃电厂实施供热、供冷改造,推进大型燃煤机组耦合生物质项目建设。积极推进生物质非电利用,科学布局分布式生物质成型燃料收集、加工和销售基地,鼓励发展生物质锅炉供热模式;支持生物质天然气试点建设,加快生物质天然气产业化发展。到2025年,生物质发电装机规模达到400万千瓦,生物质能供暖面积达到3500万平方米左右。
《规划》提出,培育储能、综合智慧能源等新业态新模式,壮大氢能、能源高端装备制造等新产业。
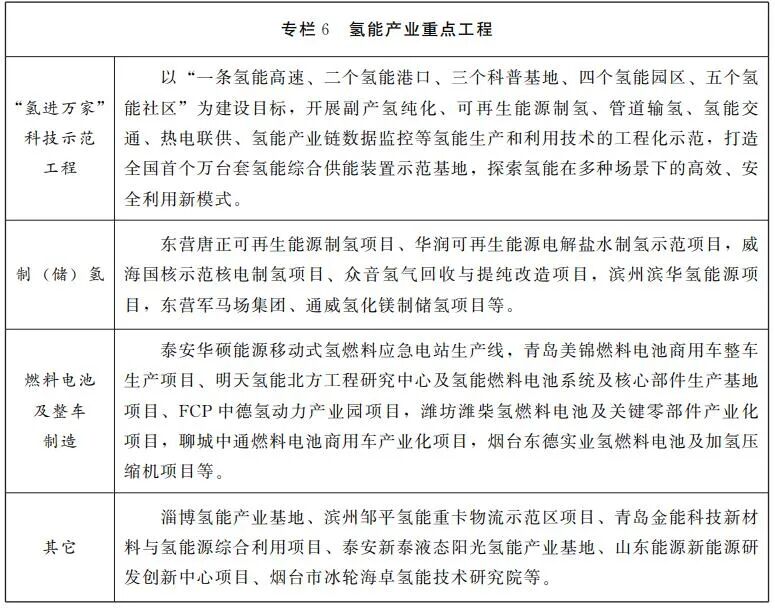
氢能方面,山东省将围绕创建“国家氢能产业示范基地”,发挥我省氢能产业基础优势,健全完善制氢、储(运)氢、加氢、用氢全产业链氢能体系,加快形成“中国氢谷”“东方氢岛”两大高地,打造山东半岛“氢动走廊”。实施“氢进万家”科技示范工程,推动氢能创新链与产业链的融合发展。大力发展工业副产氢纯化技术,积极推进可再生能源制氢和低谷电力制氢试点示范,培育风光+氢储能一体化应用模式。加快发展高压气态储氢和长管拖车运输,探索推进高效、智能氢气输送管网的建设和运营。合理配套、适度超前布局加氢站,重点推进城市公交、物流、环卫等专用加氢站建设,开展加油、加气、充电和加氢站合建模式试点。加大燃料电池关键材料、核心部件制造等技术突破与成果转化,推动燃料电池装备规模化生产。加快氢能多领域多场景应用,在通信基站、数据中心等场所推进氢能应急电源示范,在海岛、园区等特定区域开展以氢为核心的能源综合利用试点。到2025年,加氢站数量达到100座,实现产值规模1000亿元。
储能方面,以市场化为导向,科学合理选择经济技术可行的路线,优先发展大容量、高效率、长时间储能设施。鼓励新建集中式风电、光伏项目按照一定比例配建或租赁储能设施。支持建设运营共享储能设施,鼓励风电、光伏项目优先租赁共享储能设施。建立健全储能配套政策,完善储能市场化交易机制和价格形成机制,支持储能设施参与辅助服务市场和电力现货市场。建立完善储能设计、验收、检测、接入等标准体系,建设省级储能监测、调度平台。加强储能关键技术、单元模块和控制系统研发、成果转化及产业化步伐,着力构建材料生产、设备制造、储能集成、运行检测全产业链。到2025年,建设450万千瓦左右的储能设施。